当前位置: 回到首页    学团工作    学团动态    正文
《Williamhill威廉希尔学生违纪处分规定(2021年修订)》
发布时间: 2021-10-09 浏览次数:

《Williamhill威廉希尔学生违纪处分规定(2021年修订)》


第一章 总则

第一条为加强校风和学风建设,维护正常的教育教学和生活秩序,营造良好的育人环境,保障学生合法权益,促进学生德智体美劳全面发展,根据教育法、高等教育法和《普通高等学校学生管理规定》,以及有关法律法规,结合我校实际,制定本规定。

第二条 本规定适用于我校接受普通高等学历教育的研究生、本专科学生及预科生(含休学、保留学籍期间的学生)。

第三条对学生的处分应当坚持教育与惩戒相结合原则,与违纪行为的性质和过错的严重程度相适应,做到证据充分、依据明确、定性准确、程序正当、处分适当。

第四条对违反治安管理处罚法和构成犯罪的,及时移送有关国家机关依法处理;不构成违法犯罪的,学校依据本规定对学生作出相应的纪律处分。学生党、团员的违纪行为同时违反党纪、团纪的,由党组织、团组织按照党章、团章规定处理。

第五条 学生在校外参观考察、社会实践、教学实习、挂职锻炼等社会活动中有违纪行为,参照本办法给予纪律处分。

第二章 处分的种类和适用

第六条对违反法律法规、《普通高等学校学生管理规定》以及学校纪律行为的学生,学校给予批评教育,并视情节轻重给予以下纪律处分:1.警告;2.严重警告;3.记过;4.留校察看;5.开除学籍。

第七条除开除学籍以外,各级处分期限设置如下:1.警告、严重警告为6个月;2.记过为9个月;3.留校察看为12个月。处分的期限自作出处分决定之日起计算。

第八条毕业班学生受留校察看处分期限未满的,在解除留校察看后换发毕业证书。毕业证书的毕业日期按发证日期填写。在规定的期限内未获得换发毕业证书资格的,作永久结业处理。

第九条 受到处分的学生,在当学年不得申请各类奖、助学金和荣誉称号。

第十条被开除学籍的学生,由学校发给学习证明。学生在接到处分决定书后,须在一周内办完离校手续并离开学校。档案由学校退回其家庭所在地,户口按照国家相关规定迁回原户籍地或者家庭户籍所在地。

第十一条 违纪学生有下列情形之一,可以从轻处分:

(一)主动承认违纪错误,如实陈述违纪事实,且违纪情节和后果轻微的;

(二)主动终止违纪行为,避免事态恶化的;

(三)受他人胁迫或诱骗违纪的;

(四)检举揭发他人违法违纪行为并经查证属实的;

(五)经司法鉴定为限制责任能力的,根据实际情况从轻处理或免于处理。

注:凡是国家法律法规有明确处理意见的,不属于从轻处理范畴,如考试舞弊、受到刑事治安处罚等情况。

第十二条 违纪学生有下列情形之一,可以从重处分:

(一)认错态度较差者;

(二)隐瞒重要情节或者伪造情节,妨碍调查取证的;

(三)同时违反两项以上违纪处分条款的;

(四)累计两次以上受到处分的;

(五)对参与调查或处理人员纠缠不休、恐吓、威胁或者打击报复的,或请人说情、送礼等不听劝阻的;

(六)组织群体性违纪事件和负主要责任的;

(七)性质特别恶劣,后果特别严重的。

注:凡是出现上述情形者,一律适用处分最高限。

第三章 违纪行为和处分实施

第一节 开除学籍的行为

第十三条 学生有下列情形之一,给予开除学籍处分:

(一)违反宪法,反对四项基本原则、破坏安定团结、扰乱社会秩序的;

(二)触犯国家法律,构成刑事犯罪的;

(三)受到治安管理处罚,情节严重、性质恶劣的;

(四)代替他人或者让他人代替自己参加考试、组织作弊、向他人出售考试试题或答案牟取利益,以及其他严重作弊或扰乱考试秩序行为的;

(五)学位论文、公开发表的研究成果存在抄袭、篡改、伪造等学术不端行为,情节严重的,或者代写论文、买卖论文的;

(六)违反《高等学校管理规定》和学校有关规定,严重影响学校教育教学秩序、生活秩序以及公共场所管理秩序的;

(七)侵害其他个人、组织合法权益,造成严重后果的;

(八)屡次违反学校规定受到纪律处分,经教育不改的。

第二节 触犯国家法律法规的行为

第十四条 被处以行政拘留、治安警告或罚款的,视情节给予严重警告以上处分。

第十五条 盗窃、诈骗公私财物,尚不构成国家司法机关、行政机关处罚的,除追回赃款、赃物或赔偿损失外,视情节给予警告以上处分。

第十六条参与非法传销或进行邪教、封建迷信活动的,视情节给予记过以上处分。在校园内进行宗教活动者,学校依法劝阻或制止,造成后果的,视情节给予警告以上处分。

第十七条 组织、煽动闹事,参加非法集会、游行、示威等活动,散布反动言论、传播谣言的,视情节给予记过以上处分。

第十八条 参与制作、复制、出版、贩卖、传播反动、淫秽音像制品、书刊或激光视盘、计算机软件的,视情节给予记过以上处分。

第三节  违反考试纪律的行为

第十九条 考生有下列行为之一的,属违反考试纪律,给予严重警告以上处分,该门课程成绩无效:

(一)不按指定位置就座,且不听从监考教师调动的;

(二)不按规定将书包以及与考试有关的笔记、资料或电子记事本等放在指定位置,且不听监考教师劝告的;

(三)拒绝向监考教师出示学生证和身份证件的;

(四)擅自携带试卷离开考场的;

(五)携带具有发送或者接收信息功能的设备进入考场且不上交的;

(六)考试不及格,对任课教师提出无理要求的。

第二十条 考生有下列行为之一者,属考试作弊行为,给予留校察看以上处分,该门课程成绩视为无效:

(一)抄袭或偷看邻座答卷、稿纸(包括故意移动答卷让邻座抄袭或偷看)的;

(二)将与考试课程有关的内容写在桌面、身上等处蓄意抄袭的;

(三)利用具有发送或者接收信息功能的设备发送或接收与考试有关内容的;

(四)传递与考试内容有关的纸条或试卷,进行与考试内容有关的谈话,相互对答案的;

(五)在桌内、座位旁或身上有与考试内容有关物品的;

(六)闭卷考试中翻看书籍、笔记、资料或夹带有考试内容有关的东西,开卷考试中交换书籍、笔记本或有关考试资料行为的;

(七)涂改他人试卷姓名占为己有的。

第四节  违反校园秩序的行为

第二十一条无故旷课的学生,按其一学期内旷课累计学时数(未离校一天按实际授课学时数计算,离校一天按10学时计算,迟到、早退2次按旷课1学时计算,校院组织的集体活动、班会等按实际学时计算,节假日除外),给予相应处分:

(一)累计旷课达8学时的,给予通报批评;

(二)因旷课受到通报批评后,又累计旷课达2学时的,给予警告处分;

(三)因旷课受到警告处分后,又累计旷课达10学时的,给予严重警告处分;

(四)因旷课受到严重警告处分后,又累计旷课达10学时的,给予记过处分;

(五)因旷课受到记过处分后,又累计旷课达10学时的,给予留校察看处分;

(六)因旷课受到留校察看处分后,又累计旷课达10学时的,给予退学处理。

第二十二条除节假日以外,学生未经批准,擅自离校超过24小时(含)的,给予警告以上处分。

第二十三条学生违反课堂、实验室、图书馆和计算机房管理规定,经劝阻不听,妨碍他人学习、工作等活动的,视情节和后果给予警告以上处分。

第二十四条学生发布相关代课、代考、代写论文,买卖考试答案、作业等信息的,或有其他扰乱学校教学秩序、损害校风学风行为的,视情节和后果给予严重警告以上处分。

第二十五条学生有下列行为之一,分别给予相应处分:

(一)在公共场所行为不得体,经教育不改或态度恶劣的,给予警告以上处分;

(二)有猥亵、侮辱、窥视、滋扰等行为的,视情节和后果给予严重警告以上处分;

(三)在公共场所酗酒、哄闹、故意摔砸酒瓶等物品扰乱公共秩序的,视情节和后果给予严重警告以上处分;

(四)未经学校有关部门批准,擅自举办募捐、收取各种活动经费、组织学生旅游等经营性活动,经劝阻不改或造成不良后果的,除归还有关费用外,视情节和后果给予警告以上处分;

(五)因成绩评定、评奖、就业、处分等原因,对工作人员打击报复、无理取闹、挑衅滋事的,视情节和后果给予警告以上处分;

(六)拒绝、阻碍国家工作人员或学校管理人员依法或依校规校纪执行公务的,视情节和后果给予警告以上处分;

(七)在校园内违规驾驶交通工具,损坏公物或破坏环境卫生,违反学校相关公共管理规定的,视情节和后果给予警告以上处分。

(八)参与网络兼职刷单,网络赌博、博彩,小额贷款公司贷款,裸聊,开办银行卡(U盾)及其他网银支付方式供网络电信诈骗团伙实施犯罪,未受到公安机关处理的,视情节和后果给予警告以上处分。

第二十六条 学生违反学校学生住宿管理规定,扰乱学生宿舍管理秩序,有下列行为之一,分别给予以下处分:

(一)违反学生宿舍管理规定,夜不归宿或三次以上晚归,给予警告处分。

(二)在宿舍内私自留宿非本宿舍人员,或在非本宿舍留宿者,视情节给予警告以上处分;在宿舍内私自留宿异性人员,或在异性宿舍留宿者,视情节给予记过以上处分。

(三)未经学校批准,在校内外租住房屋者,给予留校察看处分。

(四)在学生宿舍内存放或使用易燃、易爆、强腐蚀性物品,违规电器(除《学生宿舍管理规定》中明确可以使用的电器)者,视情节给予警告以上处分;私搭乱接电线者,视情节给予严重警告以上处分。上述情节经劝阻不改的,给予记过以上处分;过失造成火灾责任事故或安全责任事故者,赔偿经济损失,给予留校察看处分;情节严重的,给予开除学籍处分。

(五)在学生宿舍饲养宠物或乱扔杂物、倾倒脏物,严重影响学生宿舍公共卫生,扰乱他人正常生活秩序,视情节和后果给予警告以上处分。

(六)在学生宿舍内私自调换、占用学生宿舍或出租学生宿舍床位,从事营利性经营活动,扰乱宿舍管理秩序和他人正常生活秩序的,视情节和后果给予警告以上处分。

(七)违反学生住宿其他管理规定的,按照学校宿舍管理有关规定处分。

第五节  打架斗殴及欺凌行为

第二十七条 对肇事、策划打架、参与打架、欺凌他人或为打架、欺凌行为提供凶器、作伪证的学生,给予下列处分:

(一)肇事者:不守秩序,不听劝阻,蓄意或恶意通过肢体、语言挑逗或用其他方式触及他人,虽未动手打人,但造成打架后果,给予警告处分。

(二)策划打架或欺凌事件者:策划他人打架或欺凌事件并造成后果,给予严重警告以上处分;后果严重者,视情节给予留校察看以上处分。

(三)打架或欺凌他人者:动手打人未伤他人,给予严重警告处分;动手打人致他人受伤,视情节给予记过以上处分。

(四)在打架或欺凌过程中,持械打人者,给予留校察看处分。

(五)为他人打架或欺凌行为提供凶器者:未造成后果,给予严重警告处分;造成事实后果,视情节给予记过以上处分。

(六)目击者故意为他人作伪证,使调查造成困难,给予严重警告处分;打架者或欺凌他人者犯此款加重一级处分。

(七)打架终止,事后又报复他人,给予留校察看处分。

(八)策划或参与打群架或群体欺凌事件者,视情节给予留校察看以上处分。

(九)纠集社会人员来校滋事,视情节给予记过以上处分

第六节  违反互联网使用有关规定的行为

第二十八条 学生有下列行为之一,但未构成违法犯罪行为的,分别给予以下处分:

(一)盗用他人或组织网络账号与密码的,造成不良影响的,除追回或赔偿损失外,视情节给予警告以上处分。

(二)利用网络非法营利的,给予严重警告处分。

(三)蓄意制作和传播病毒、有害信息,视情节给予记过以上处分。

(四)私设代理、私接外网等破坏校园网安全防卫系统,攻击、破坏校园公共网络服务设施的;非法进入、窃取或破坏校园公共网络系统的,视情节和后果给予记过以上处分;造成校园网络系统毁坏,除赔偿经济损失外,视情节和后果给予留校察看以上处分。

(五)扰乱网络秩序,捏造事实、散布谣言、诽谤他人,转发未达到500条,被点击或浏览未达到5000次,视情节和后果给予严重警告以上处分。

第四章  处分的权限和程序

第二十九条 根据学生违纪行为的情节,经学校授权,做如下规定:

(一)记过以下处分

1.学生所在培养单位查处的违纪事件,应当经党组织研究讨论后,再提交党政联席会议决定并提出处理意见,同时报学工处或研究生院(研工部)(本、专科生由学工处负责,研究生由研究生院(研工部)负责,以下同)备案。

2.教务处查处的违纪事件,由教务处提出初步处理意见后,报学工处办公会议讨论决定。如涉及研究生则由研究生院(研工部)提出处理意见,经研究生院(研工部)办公会议讨论决定。

3.学校其他部门查处的违纪事件,应将材料转给学生所在培养单位以及学工处或研究生院(研工部),由学生所在培养单位提出初步处理意见后,报学工处或研究生院(研工部)办公会议讨论决定。

4.涉及跨培养单位学生违纪事件的处理,由学校有关部门、学工处或研究生院(研工部)及学生所在培养单位共同调查,由学生所在培养单位提出初步处理意见后,报学工处或研究生院(研工部)办公会议讨论决定。

(二)留校察看以上处分

由事件调查部门提供材料,应当经学生培养单位党组织研究讨论后,再提交党政联席会议决定并提出初步处理意见,报学工处或研究生院(研工部)提出处理意见;属于本、专科生考试违纪的,由教务处提出初步处理意见,学工处提出处理意见;属于研究生考试违纪的,由研究生院(研工部)提出处理意见;报分管校领导审批,开除学籍处理由校长办公会议研究决定。

第三十条在对学生作出处分决定之前,应当告知学生作出决定的事实、理由及依据,并告知学生享有陈述和申辩的权利,听取学生的陈述和申辩。

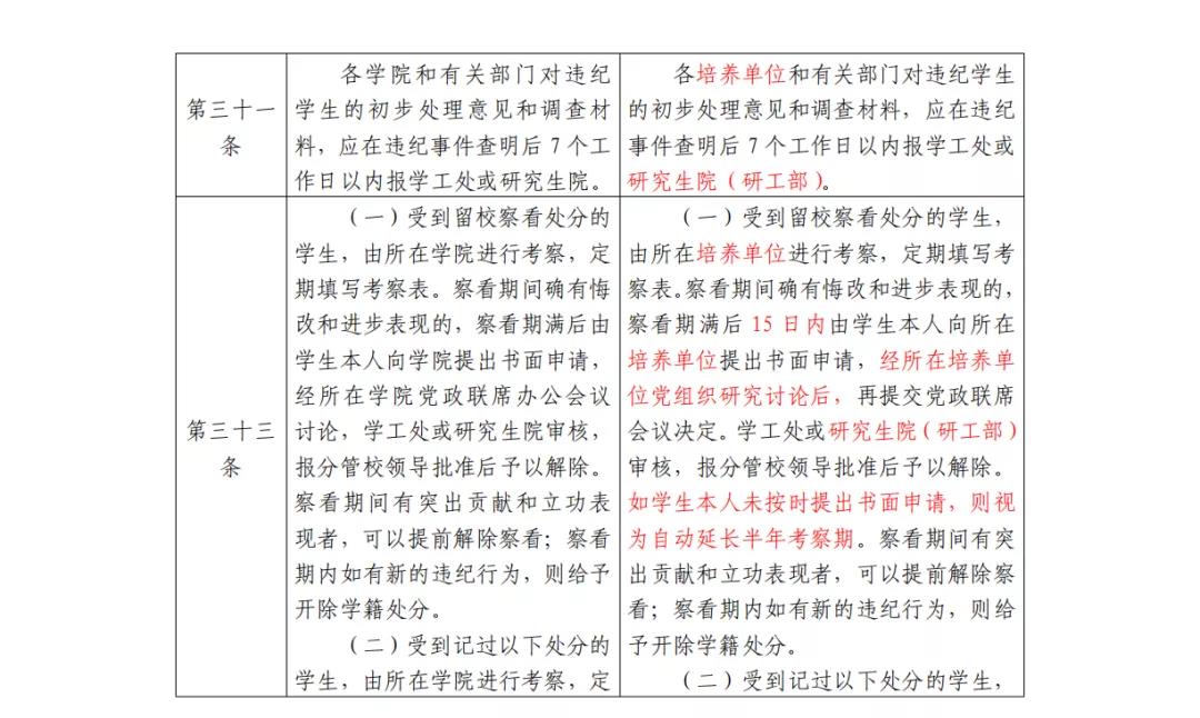
第三十一条各培养单位和有关部门对违纪学生的初步处理意见和调查材料,应在违纪事件查明后7个工作日以内报学工处或研究生院(研工部)。

第三十二条学校对学生作出的处分,出具处分决定书。处分决定书包括下列内容:

(一)学生的基本信息;

(二)作出处分的事实和依据;

(三)处分的种类、依据、期限;

(四)申诉的途径和期限;

(五)其他必要内容。

第三十三条 处分的解除

(一)受到留校察看处分的学生,由所在培养单位进行考察,定期填写考察表。察看期间确有悔改和进步表现的,察看期满后15日内由学生本人向所在培养单位提出书面申请,经所在培养单位党组织研究讨论后,再提交党政联席会议决定。学工处或研究生院(研工部)审核,报分管校领导批准后予以解除。如学生本人未按时提出书面申请,则视为自动延长半年考察期。察看期间有突出贡献和立功表现者,可以提前解除察看;察看期内如有新的违纪行为,则给予开除学籍处分。

(二)受到记过以下处分的学生,由所在培养单位进行考察,定期填写考察表。处分期间确有悔改和进步表现的,处分期满后由学生本人向所在培养单位提出书面申请,经所在培养单位党组织研究讨论后,再提交党政联席会议讨论后予以解除,同时报学工处或研究生院(研工部)备案。处分期间如有新的违纪行为,则在应受处分最高限基础上加重处分。

(三)解除处分后,学生获得表彰、奖励及其他权益,不再受原处分的影响。

第三十四条 学校对学生作出的处理、处分决定书需及时送达学生本人,并妥善保存签收记录。送达方式如下:

(一)直接送达。将相关文书直接交给受送达人签收,即视为送达。

(二)留置送达。在向受送达人或有资格接受送达的人送交相关文书时,受送达人或有资格接受送达的人拒绝签收,送达人可将相关文书依法留放在受送达人住所,并由送达人、见证人签名或者盖章,即视为送达。

(三)邮寄送达。学校在直接送达有困难的情况下,可通过邮局以挂号信的方式将需送达的相关文书邮寄给受送达人。

(四)公告送达。学校在受送达人下落不明或采取上述三种方法均无法送达时,可将需送达的相关文书的主要内容通过学校网站、新闻媒体、校内公告栏等予以公告。处分决定自公告之日起满30日即视为送达。

第三十五条 对学生的处分及解除处分材料均归入本人档案。

第三十六条学校设立学生申诉处理委员会,学生对学校的处理或处分决定有异议的,可以在接到学校处理或处分决定之日起10个工作日内,向学校学生申诉处理委员会提出书面申诉(详见《Williamhill威廉希尔学生校内申诉管理规定》)。

第三十七条 研究生的违纪处分及处分解除,由研究生院(研工部)结合工作实际、参照本办法执行。

第五章  附则

第三十八条 本规定中的“以下”、“以上”均包括本级处分。

第三十九条 本规定未列举的违纪行为,如确需给予处分的,可参照本规定类似条款给予相应处分。

第四十条 本规定由学工处负责解释。

第四十一条 本规定自2021年9月1日起施行,原规定同时废止。

 

Williamhill威廉希尔校长办公室

2021年7月1日印发